| layout | title | folder | permalink | categories | tags | ||
|---|---|---|---|---|---|---|---|
pattern |
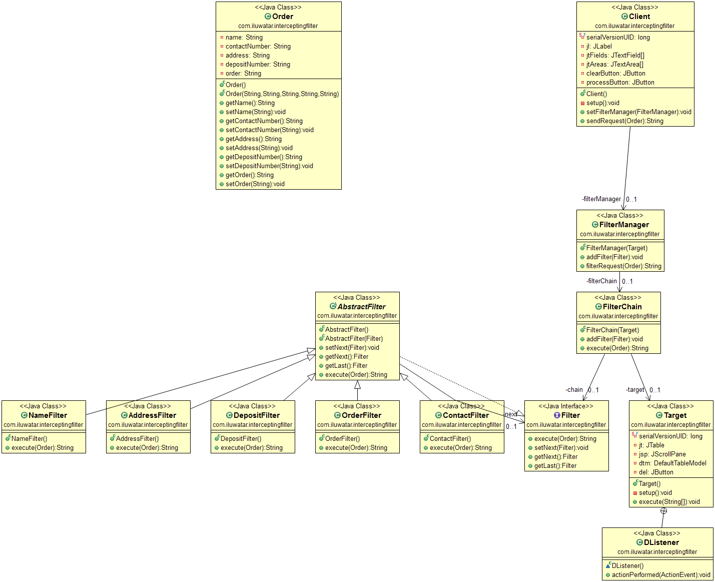
Intercepting Filter |
intercepting-filter |
/patterns/intercepting-filter/ |
Behavioral |
|
Provide pluggable filters to conduct necessary pre-processing and post-processing to requests from a client to a target
Use the Intercepting Filter pattern when
- a system uses pre-processing or post-processing requests
- a system should do the authentication/ authorization/ logging or tracking of request and then pass the requests to corresponding handlers
- you want a modular approach to configuring pre-processing and post-processing schemes
