I wanted to be able to get noticed when our doorbell rang. It is a cheap radio doorbell labeled QH-C-CE, which I ordered from amazon years ago. After opening it up I was lucky to find a 433MHz crystal and thought it must be possible to receive a radio packet from it.
See also the excelent tutorial on using the Sonoff RF Bridge from @xoseperez: http://tinkerman.cat/hacking-sonoff-rf-bridge-433/
So I ordered some cheap 433MHz modules and started to investigate. Luckily there is already a versatile library to receive 433MHz-signal: rc-switch - of course this should also work with 315MHz devices.
I've used the receive-simple example and got a very clear reception from my doorbell button. Also I got the radio code for my particular sender. Then it was quite simple to write a basic sketch which sends an mqtt message everytime the doorbell button gets pressed.
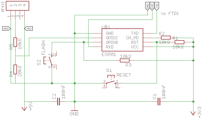
This needs the mentioned 433MHz-Receiver Modules and is designed for an ESP8266. I my case I've used an ESP-01 as I only need one GPIO.
The receiver should be fitted with a 17cm solid core wire as antenna and must be supplied with 5V as the reception is very poor if you drive it with 3.3V.
The ESP-01 needs 3.3V so you need to level-shift the output of the receiver module (5V) before feeding it into the ESP. I've used a voltage divider (20kΩ/10kΩ, R4/R5) which is not the best way but worked very well. The output is wired to GPIO2 of the ESP.
Here's the eagle file: esp-mqtt-doorbell-receiver.sch
The sketch simply listens for a radio packet with the configured code. On receiving it publishes a message to an mqtt-broker to <topic-prefix>ring, non persistent.
After receiving a valid radio code it would not receive any more packets for the next 5 seconds (configurable). This is cause the most doorbell buttons will transmit at least 5-8 packets or as long as the button is pressed and one received message is enough.
Additionaly the online status and the IP of the device will be published to <topic-prefix>status and <topic-prefix>ip. The status is done via mqtt's last-will statement and will state offline if the device disconnects for some reason.
I use node-red to send me a push notification with pushover everytime the doorbel is rang. Quite simple:

Change the settings at the top of the .ino-file corresponding to your needs. Ensure that you choose a unique mqtt client id. If you do not need broker-credentials just set user and password to an empty string.
You will have to use the receive-example demo from rc-switch to get your specific radio code for your doorbell button.
After the first upload of the sketch, you could update the ESP via ArduinoOTA. The OTA name is set to the mqttClienName which is also used for the ESP-hostname. After an OTA update the ESP gets restarted.
The serial console is left open to debug and check the WiFi connection. Baudrate 115200, 8N1.
Created with
- Arduino 1.8.1 (https://www.arduino.cc/)
- ESP8266 board definition 2.3.0 (https://github.com/esp8266/Arduino)
- PubSubClient 2.6.0 by Nick O'Leary (https://github.com/knolleary/pubsubclient)
- Arduino OTA 2.3.0 http://esp8266.github.io/Arduino/versions/2.3.0/doc/ota_updates/readme.html
- rc-switch 2.6.2 https://github.com/sui77/rc-switch
- Fork it!
- Create your feature branch:
git checkout -b my-new-feature - Commit your changes:
git commit -am 'Add some feature' - Push to the branch:
git push origin my-new-feature - Submit a pull request :D
Patrik Mayer, 2017
MIT


